作者: 广西大学高等教育研究所副研究员 刘培军;广西大学公共管理学院 何朝敏;广西大学高等教育研究所教授 赵双良
摘要:地方政府是地方高校一流学科建设的关键主体,通过颁布政策文件为一流学科建设提供更为具体的行动指南。本文以政策工具理论为视角,构建了“政策工具—政策主题”的二维分析框架,采用计量分析法,对地方政府颁布的35份一流学科建设政策文本进行分析。结果表明:地方政府推进一流学科的建设政策存在政府主导性强、创新性不足,政策工具使用失衡,政策主题相对集中,政策工具协同利用不足等问题。建议地方政府应适当控制权威工具的主导力度,充分发挥高校的主动性与创新性;应积极优化政策工具的使用结构,提升政策工具组合的均衡性和结构的合理性;应合理分配政策注意力,在人才培养与师资建设上要有更多倾斜支持;应加强政策工具的协同灵活应用,提升政策工具使用的整体效能。
关键词:一流学科建设,政策工具,政策偏好,改进策略
基金項目:本文系广西大学世界一流学科建设战略研究专项课题“西部高校世界一流工程学科建设模式研究——以广西大学为例”的成果之一。
一、问题的提出
2015年10月,国务院印发了《统筹推进世界一流大学和一流学科建设总体方案》,明确指出“一流学科建设是一流大学建设的重中之中”,“一流大学建设高校重在一流学科基础上的学校整体建设、重点建设,全面提升人才培养水平和创新能力;一流学科建设高校重在优势学科建设,促进特色发展”。可以看出,“双一流”建设重心有两个:既要发展大学,又要发展学科[1];且相比“211工程”“985工程”,将一流学科建设提高到了更重要地位。“双一流”建设的支持措施采取“总体规划,分级支持”,“绩效评价,动态支持”的原则进行,中央高校主要由中央财政予以支持,同时鼓励地方政府给予资金、政策、资源支持;地方高校主要由地方财政支持;同时强化绩效考核,动态调整支持力度,有进有出。随后,地方政府陆续出台了各省(市)“双一流”建设实施政策与方案,这为“双一流”建设提供了更为具体的行动指南。然而,教育政策制定不代表政策价值和政策目标的实现,还需要一个强有力的政策执行过程将政策转化为具体行动[2],能否选择恰当的政策工具是决定政策执行效果的关键因素之一[3]。因此,如何推动“双一流”建设政策落地,很大程度取决于政策工具使用是否得当。为此,本文试图以政策工具理论为视角,构建分析地方政府支持地方高校一流学科建设的“政策工具—政策主题”分析框架,其主要目的是探究地方政府促进一流学科建设使用的政策工具呈现怎样的特点,政策工具与一流学科建设又是怎样匹配的?以期为推动地方政府在支持一流学科建设的政策制定及其执行上更为科学和有效,真正达成政策制定的目的。
“双一流”建设是近年来高等教育学界研究的热门话题,学者们围绕一流学科建设展开了大量的研究,主要集中在“为什么建”和“怎么建”两个方面。关于“为什么建”,主要聚焦在学科建设的逻辑需求[4]、国家政策驱动[5][6]、时代快速发展需要[7]、教育强国的需要[8]等方面。关于“怎样建”,主要聚焦在学科文化创新[9][10]、特色重点学科建设[11][12]、学科分类建设[13][14]、学科组织化[15][16]、政府职能转型[17][18]及构建政府与大学间新型契约合作关系[19]等方面。可见,学者们对一流学科建设的必要性及其路径进行了大量丰富的研究,但多是从高校内部探讨一流学科建设,尚未从地方政府支持一流学科建设的政策视角,探究地方政府作为“双一流”建设的关键主体,该如何有效、科学地支持地方高校一流学科建设。因此,本文基于政策工具的视角,选择地方政府促进一流学科建设的相关政策文件作为研究样本,通过政策文本编码、统计等量化分析,结合定性研究,探讨分析地方政府支持一流学科建设所采用政策工具的类型结构、选择偏好等问题,提出优化地方政府支持一流学科建设的政策工具选择及应用策略。
二、研究框架设计
(一)样本选择
本研究所选的样本满足以下条件:一是政策内容与一流学科建设密切相关;二是政策发文单位为地方政府及相关部门(不包括港澳台及西藏地区),中央政府发布的政策不纳入分析范围之内;三是政策发文时间在2015年中央颁布《统筹推进世界一流大学和一流学科建设总体方案》之后;四是政策类型为“意见”“通知”“实施方案”等能直接体现地方政府对一流学科建设的态度和措施的政策文件。经过对现有文献的分析和整理,最终梳理出35份地方政府促进一流学科建设的政策文本作为本研究的数据样本(其中:上海、广东、河南、陕西和云南五省市是2份政策文本,其他各省市是1份政策文本),具体见表1。

(二)分析框架
通过研读上述政策文本,本文的政策工具分类方法采用麦克唐纳尔和埃莫尔(L. M. McDonnell & R. F. Elmore)的分类,把地方政府推进一流学科建设的政策工具分为五大类(见表2):一是权威工具。它是指政策制定者通过使用合法的权威,指示目标群体必须进行某些活动,主要包括通过要求、责任、标准、监管、命令等方式让目标群体遵守和服从。二是激励工具。它是指通过正向的奖励和负向的惩罚来激励目标群体实现预设政策目标,主要包括奖励、惩罚、授权、经费等。三是能力建设工具。它是指通过向目标群体提供教育培训、硬件支持等使其有能力达成预设政策目标,主要包括支持引导、制度建设、政策倾斜、平台建设等。四是象征和劝诫工具。它是指通过价值诱导、树立榜样等方式引导和启发目标群体符合其价值观和理想信念,主要包括鼓励、号召和呼吁等。五是系统变革工具。它是指通过建立新组织、对职能重新界定、权力重新分配等形式来实现组织结构变革和权力转换,从而实现政策目标。

根据一流学科建设成效的监测要点以及地方政府推进一流学科建设政策文本的具体内容,本文将政策主题划分为学科建设、人才培养、师资建设、科学研究、社会服务五个维度。通过对政策文本的梳理发现,每类政策主题下都包含着比较广泛的具体内容,如表3所示。

根据以上所述,本文构建了地方政府促进一流学科建设的政策内容量化分析的二维分析框架,如图1所示。

(三)政策文本编码
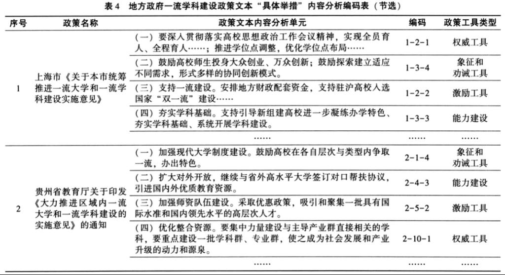
本文以内容分析为研究方法,以地方政府促进一流学科建设政策文本中的具体条款为基本分析单元,按照“政策编号-具体条款-工具类型”的方式进行编码,对同一条款运用多种政策工具的,进行反复研读,并将其归类到更为强调的政策工具中,最终形成编码表,如表4所示。

三、分析结果与研究发现
在内容编码分析的基础上,本文根据“政策工具—政策主题”二维分析框架,对地方政府推进一流学科建设的政策文本的分析单元进行归类统计,得到政策工具及其使用情况的结果。总体来看,统计分析的35项政策文本中共使用政策工具314次,为地方政府支持和推进一流学科建设提供了各要素的规制和激励。
(一)X维度分析
通过对政策工具所起作用的类型进行频数统计,发现地方政府制定的一流学科建设政策存在着政策工具使用结构失衡的现象。如图2所示,“能力建设工具”198个(占63%),超过了所使用政策工具总数的一半,使用频率和占比均为最高;“激励工具”使用频率排在第二位,共63个(占20%);其他政策工具的使用:“权威工具”27个(占9%),“象征和劝诫工具”20个(占6%),“系统变革工具”6个(占2%),三者之和仅占17%。这表明,地方政府在制定一流学科建设政策时更加倾向于使用“能力建设工具”和“激励工具”,希望通过高校自身能力建设和激励举措来强力推进一流学科建设。

由表5可进一步了解具体政策工具的使用情况。第一,在“权威工具”中应用最多的是“要求工具”,占33%,其他分别为:“标准工具”占8%,“评估工具”占4%,“监管工具”占11%,“程序工具”占22%,“法规工具”占7%,“责任工具”占15%,这些具体政策工具的使用更多体现了“权威工具”的服从和照办特点。第二,在“激励工具”中“经费支持工具”使用最多(占52%),其次是“授权工具”(占31%),说明地方政府主要通过专项资金投入、政府补贴、提高生均拨款等政策来强化对一流学科建设的激励与支持力度。第三,在“能力建设工具”中存在着“制度建设工具”使用过溢(有97个,占49%),“信息咨询工具”不足(有5个,占2%)的现象,支持引导工具、政策倾斜工具、平台建设工具和教育培训工具的占比分别为12%、9%、10%和17%,这表明地方政府多是采用政策供给,并辅之以平台建设和教育培训来提升地方高校一流学科的能力建设。第四,在“象征和劝诫工具”中“鼓励工具”的使用超半数(占60%),“号召工具”占30%,“呼吁工具”占10%,这表明地方政府希望鼓励多方力量参与高校一流学科建设,包括鼓励高校与其他社会组织开展密切合作、多方筹措建设资金等。第五,在“系统变革工具”中“成立组织工具”(占50%)使用最频繁,其次是“职能界定工具”(占33%),最后是“权力重组工具”(占17%),这表明地方政府鼓励和希望高校成立新组织或重新界定组织职能来为一流学科建设注入新活力,如成立一流学科建设委员会、学术咨询委员会、扩大高校办学自主权等。

(二)Y维度分析
从政策主题角度来看,直接从学科布局、学科培育和学科评估的维度来推进“学科建设”的政策占主导地位,占比为27%;其次是从“科学研究”“社会服务”“师资建设”和“人才培养”维度来推进“学科建设”,占比分别为20%、19%、18%和16%,目的是通过学术影响、师资保障、人才质量、成果输出来推进一流学科建设。
由表6可进一步了解具体政策主题的使用情况。第一,在“学科建设”政策主题中使用频次由高到低分别是“学科培育”(42个)、“学科评估”(31个)和“学科布局”(13个),表明“学科培育”是“学科建设”政策供给的重点,加强学科培育并通过学科评估的导向作用,引导高校明确学科定位和发展方向,切实促进高校一流学科建设工作。第二,“人才培养”政策主题主要包括“教育教学改革”(27个)、“一流生源”(6个)和“紧缺型人才培养”(18个),表明“人才培养政策”的重点是“教育教学改革”,地方政府通过制定支持一流学科建设的政策,有目的地引导高校根据区域社会经济发展需要,实施重点产业人才培养计划,实现人才供给与需求在培养方式上的有效对接。第三,“师资建设”政策主题主要包括“师资引进”(16个)、“教师培训”(16个)和师资配置(23个),表明优化“师资配置”是高校教师队伍建设的重中之重,一流的师资队伍是一流学科建设的重要保障。第四,“科学研究”政策主题包括“科研设施建设”(33个)、“一流成果”(21个)和“一流学术声誉”(9个),表明“科研基础设施建设”是建设高水平大学的重要举措,是推动高校科研创新能力快速提升的重要途径。地方政府期望通过加大科研设施建设来促进学科建设和提升科技创新水平,这与我国大力加强科技基础设施建设,推进高水平科研自立自强,在创新型国家建设中发挥高校科技创新力量的目标相吻合。第五,“社会服务”政策主题包括“科技成果转化与应用”(40个)、“智库等社会服务”(19个),表明地方政府提倡一流学科建设要面向经济社会发展需要,将一流学科建设与推动经济发展紧密结合,鼓励要扎根大地建设一流学科和完善高校科技成果转移转化的内部制度和激励机制,实现高校科技成果与行业需求的高效衔接。


(三)X-Y维度分析
为进一步探究地方政府推进一流学科建设在政策工具应用主题上的差异,本文将“政策工具(X)—政策主题(Y)”的二维分析框架进行交叉分析,形成了“政策工具—政策主题”的互动关系频数统计表(见表7)。

首先,从政策工具作用于政策主题的总体分布看,“权威工具”主要应用于“学科建设”主题(63%),尤其是对“学科培育”的政策应用,在其他政策主题的应用较少。“激励工具”主要应用于“学科建设”(38%)和“师资建设”(22%)主题。“能力建设工具”使用最为频繁,在每个主题上均得到了一定程度的应用,这也反映了一流学科建设主要在能力建设,分别为:“学科建设”占19%,“人才培养”占21%,“师资建设”占16%,“科学研究”占24%,“社会服务”占20%。“象征和劝诫工具”主要运用于“学科建设”和“师资建设”主题中,分别占30%和25%,在“人才培养”主题应用较少。“系统变革工具”主要应用于“学科建设”(50%)、“科学研究”(33%)和“社会服务”(17%),在“人才培养”和“师资建设”主题均无应用。
其次,从政策主题中每类政策工具的使用情况看,在“学科建设”政策主题中,五类政策工具都得到了一定程度的应用,其中应用较为频繁的是“能力建设工具”和“激励工具”,分别占该领域政策工具总数的43%和28%。在“人才培养”和“师资建设”政策主题中,“能力建设工具”应用最频繁,而“系统变革工具”没有应用,其他政策工具也应用较少。在“科学研究”政策主题中,“能力建设工具”占该领域政策工具总数的75%,“权威工具”应用最少,占2%。在“社会服务”政策主题中,应用较多的依然是“能力建设工具”,占68%,其他类型政策工具应用较少,占比情况为:“权威工具”占8%,“激励工具”占15%,“象征和劝诫工具”占7%,“系统变革工具”占2%。
四、研究结论与建议
(一)研究结论
第一,地方政府推进一流学科建设的政策呈现明显的政府主导特征,但创新性不足。在国务院出台《统筹推进世界一流大学和一流学科建设总体方案》后,各省(市)政府积极开始响应,相继出台了关于“双一流”建设的政策文件,自上而下地推进了一流学科建设政校协同并举,有效地丰富了我国“双一流”建设的政策体系。但从“政策工具”使用层面看,鉴于权威工具的强制性、服从性特点,地方政府推进一流学科建设的政策对权威工具的应用相对充分,体现了一流学科建设是政府主导的、自上而下的、高位直接推动的特征,带有很强的目的导向性和政策约束性,也极易造成“一流学科”建设形成命令式的管理模式,不利于调动和发挥地方高校积极性与主动性。另外,地方政府推进一流学科建设的政策工具使用及其对学科建设层次的划分和有差别的支持方式,与国家建设一流学科的方式具有相似性,某种程度上存在效仿;且从各省(市)颁布的文件时间来看,东部地区颁布文件较为迅速,中西部较为迟缓,中西部地区多为借鉴参考东部地区的文件后出台政策;另外,从对政策文本的研读中也可发现,各地方政府出台的政策文本无论是在建设思路、建设目标,还是在建设举措和保障措施上都具有较大趋同性和相似性,然而各省(市)的一流学科建设处于不同水平高度与建设梯度,因此,这也意味着地方政府推进一流学科建设的目标、思路与举措等方面存在创新性不足的问题。
第二,政策工具使用较为全面,但缺乏均衡性。在地方政府推进一流学科建设的政策中,五类政策工具都得到了一定程度的应用,政策工具总体上呈现全面性和多样化的特征。“能力建设工具”占主导地位,占比高达63%,这表明地方政府更加关注一流学科长远的、基础性的投入与建设的政策价值,并期望通过政策倾斜、制度建设等政策工具在人才培养、师资建设、科研基础设施建设等方面的“能力建设”上提供帮助。但是相比于短期的“激励性工具”,“能力建设工具”的弊端主要表现为较大的不确定性,效益难以测量和建设周期长等问题,如果过度使用能力建设工具,忽视学科建设的短期规划,则易导致快速“跃进式”建设,加上长期能力建设难以测量并且时间遥远,很可能会造成一流学科建设资源的浪费。[20]相比而言,“象征和劝诫工具”“系统变革工具”的使用情况尤为不足,则将影响一流学科建设政策工具的优化组合,导致“建设目的”“建设思路”等无法得到充分、有效、系统的支持,影响一流学科建设的进程,一定程度上也会造成政策工具在落实上的结构失衡。同时,各类政策工具间的使用频率也存在一定的差异性,使用结构不尽合理。如“激励工具”中“经费投入”占比52%,“奖励”和“惩罚”各占比9%和8%,过于注重经费投入的外在“利诱”,容易使学科建设在执行层面上动力不足;“能力建设工具”中“制度建设”占比49%,将近一半;“权威工具”中的“要求”占比33%,过多使用强制性政策工具客观上会阻碍地方高校一流学科建设的主动性和特色化;此外,“象征和劝诫工具”“系统变革工具”应用较为缺乏,未能充分发挥其对实现政策目标的推动作用,影响了地方政府支持一流学科建设的推进力度和综合发挥多元工具组合的整体优势。
第三,政策主题相对集中,政策工具数量分布差异较大。持续推进和增强学科建设是地方高校建设高水平大学的必经之路,“科学研究”水平是衡量一流大学和一流学科建设成效的重要指标之一,但“科学研究”不是一流学科建设的全部,更不是一流学科建设的唯一出路与使命,在推进一流学科建设中要注重加强对“人才培养”和“师资建设”的推进力度。从表6和表7可知,当前政策工具的使用主要集中在“学科建设”和“科学研究”的主题上,在“师资建设”和“人才培养”上占比相对较小。同时,在每一类政策主题的具体主题上,政策工具的使用数量也存在明显差异,在“人才培养”上,“教育教学改革”占比最多,而对“一流生源”质量的调控较少;在“师资建设”主题中,对“师资培训”的政策支持力度稍显不足;在“科学研究”政策主题中,“科研设施建设”主题占比最多,“一流成果”“学术声誉”建设的占比相对较少。正如一些学者所言,一流学科建设不是“粗放型”的学科生产投入要素建设,其本质上是学科生产能力的建设,建设一流学科需要关注学科生产的具体过程,如师资队伍建设、人才培养等。一流学科建设的最终目的是服务社会、助力地方经济发展,如果这些功能得不到实现,那么“一流”的名称也毫无意义。[21]
第四,政策工具利用不足,政府治理手段较为单一。在工具主义看来,工具的属性本身就构造了政策过程,政策的失败是由于所选择的政策工具本身就存在缺陷。[22]只有将各类政策工具进行有效组合使用,才能形成合力。[23]然而,从政策工具与政策主题的二维分析情况来看,仅有“学科评估”“学科培育”和“科技成果转化与应用”三个具体政策主题同时使用了五类政策工具;在“师资引进”“教师培训”“一流成果”上,仅使用了两种政策工具;对“一流生源”建设只使用了一种政策工具。从政策工具在各具体政策主题上的使用频率来看,“能力建设工具”在各具体政策主题中使用过溢,而“系统变革工具”则使用不足。这一方面表明了地方政府没能系统、科学地应用各类政策工具,存在使用政策工具的单一性和内部结构失衡问题,另一方面也反映出地方政府在推进一流学科建设中对政策工具的组合匹配尚欠合理性应用的问题。
(二)政策建议
第一,应适当控制权威工具的主导力度,充分发挥高校的主动性与创新性。虽然各省(市)根据自身高等教育水平、拥有的资源情况和地方产业需求在一定程度上确立了地方高校“一流学科”建设的方向、所建学科及建设规划等,但总体而言,政策的出台是基于地方高校的发展在政府主导的政治逻辑下进行的一流学科建设,且支持地方一流学科建设政策中权威工具使用较多,在一定程度上体现出政府对高校一流学科建设的理念尚未完全转型。一流学科建设,高校是主体;学科建设的关键在于高校办学理念的转变与创新。地方政府应适当控制在学科建设上权威工具的主导力度,进一步下放地方高校办学权,地方高校可对标“一流学科”建设目标,根据自身发展水平与需求对学科进行新的布局与调整。同时,各省(市)出台的支持政策相似度及与国家政策的仿效度过高,也反映了地方政府支持一流学科建设的目标失当与区域特色不鲜明等问题。一流学科建设是“双主体”活动,政府是主导,高校是主体,这就既需要“双主体”明确并端正建设理念,紧密结合区域经济发展需求、环境及学科优势与特色,在学科建设中的科学研究、教育教学、师资建设中抓重点分主次,探索特色化、区域化与自主化建设路径;又需要政府充分发挥在地方高校一流学科建设中的指导和资源配置作用,引导高校主动参与并发挥创造性,克服学科建设定位一致性、同质化及重数量轻质量等问题,要注重打造学科建设的特色与风格,鼓励地方高校在不同层次、不同学科领域办出特色,争创一流。
第二,应积极优化政策工具的使用结构,提升政策工具组合的均衡性和结构的合理性。在地方政府支持一流学科建设的政策文本中,“象征和劝诫工具”和“系统变革工具”使用过少,而且政策工具在“人才培养”“科学研究”“社会服务”等主题中使用结构也不够合理。不同政策工具有其自身的优劣势和使用条件,只有当政策工具科学合理地进行组合使用,才能达到相应的政策效果,而过度的依赖某一种政策工具则会导致政策工具使用结构失衡,治理效果失调。[24]地方政府出台的一流学科建设政策中需增加“象征和劝诫工具”和“系统变革工具”。“象征和劝诫工具”是激发一流学科建设各个参与主体内生动力的有效手段,通过传递某种价值理念,如:“以钉钉子精神推进一流学科建设”,弘扬“创新创造,奋勇争先,全面一流”精神等等,激励一流学科建设的相关利益主体,包括教授、学生、校友及其各层次组织机构关心与支持学科建设。同时,值得注意的是,由于我国高等教育仍然采用“上问下责”式的行政问责方式,政府始终占据着权威地位,高校和学科本身的主体受到较大限制,再加上政策制定过程中缺乏“自下由上”的利益表达渠道,因此,适当增加“象征和劝诫工具”在组织管理领域的合理应用,对于革新和引导一流学科建设及学科组织改革的价值方向、规范基层组织及各利益相关主体对一流学科建设路径及其执行效果具有导向作用。“系统变革工具”可以推进一流学科建设机制的变化、权力的重组、体制的变革,目的是引导体制机制创新,保证一流学科建设预期目标的实现。一流学科建设除了要确定建设目标、思路及工作举措外,还要注重制度建设和机制健全。制度建设就是根据各省(市)学科建设的实际和需要,不断修正和完善相关规章制度;机制健全就是要完善一流学科建设的运行机制、动力机制和制约机制等,从而使高校的学科建设工作在相关制度和机制保障下有序运行。总之,要优化和合理使用一流学科建设政策工具类型与结构,灵活发挥多重工具效能。
第三,应合理分配政策注意力,在人才培养与师资建设上要有更多倾斜支持。当前政策工具的使用主要集中在“学科建设”和“科学研究”上,在“师资建设”和“人才培养使用”上占比相对较小。一流学科是引领性、原创性的知识领域,其内涵建设的主要动力仍然源于学者的学术热情。因此,可说“师资建设”是学科建设的根本,也是学科发展的生命所在。在“师资建设”主题中,“权威工具”和“系统变革工具”使用甚少,这也表明政府对推进高校一流学科建设的人事制度改革和师资队伍培养规划的工作关注较少。为此,建议做好一流学科师资队伍建设长时段的培养规划,将一流学科建设与师资建设结合起来,同时,要着力推进符合一流学科建设要求的人事管理体制改革,积极完善和优化招聘考核、薪酬待遇、教育培养等制度,建立与一流学科建设相适应的师资管理体系。总之,只有将师资建设作为高校学科建设的中心,才能真正促进学科的可持续发展。同样,一流学科建设要进一步强化以“人才培养为中心”的观念,关注“人才培养质量”,把促进学生的全面发展和适应社会需求作为人才培养的根本要求。建议一流学科建设要进一步强化人才培养,要以提高生源质量为目标,建立健全多元化选拔机制;要以培养学生创新创业能力为核心,改革完善人才培养模式;进一步提高一流学科建设政策在人才培养质量上的关注与支持力度。
第四,应加强政策工具的灵活协同利用,提升政策工具使用的整体效能。政策工具是政府为实现某种政策目标而采取的政策手段,每一类政策工具的适用场景、条件、优缺点各有不同,单一的治理方式难以达到预期的治理效果,各地方政府在建设一流学科时应考虑“师资建设”“社会服务”“人才培养”“科学研究”等各大政策主题的实际需求,兼顾政策的“重点论”与“均衡论”。同时,一流学科建设有其自身的规律,政府政策工具的选用要与学科成长的规律相契合,以降低“政策工具—学科建设”的错配现象,建议地方政府要注重提升对政策工具的灵活协同利用效率及均衡匹配度。此外,一流学科建设是一个需要多主体参与、分工协作的过程,合理搭配使用各类工具政策,既有助于保障一流学科建设政策的有效执行和灵活处理各种利益主体之间的纠纷与矛盾,又可使政策工具在应用中相互衔接和贯通,确保政策顺利并高效地实施,实现一流学科建设的预期目标。
公共政策的形成过程是极其复杂的,虽然本文的研究结论是基于政策文本内容的编码和数据统计分析得出的,也建立了“政策工具—学科建设”二维分析框架,使编码过程有了一定的理论依据和具体标准,但仍然存在一定的主观编码定性成分。一流学科建设是长期且迫切的事情,离不开政府的大力支持。本研究可以为地方政府修订完善支持高校一流学科建设的政策提供参考价值,并最终促进我国地方高校一流学科建设走向更高水平。
参考文献:
[1]王洪才.“双一流”建设的重心在学科[J].重庆高教研究,2016(1):7-11.
[2]周付军,胡春艳.政策工具视角下“双一流”政策工具选择研究:基于政策工具和建设要素双维度的分析[J].重庆高教研究,2019(3):84-93.
[3]孙科技.论“双一流”政策执行的阻碍因素及其优化路径:基于政策工具理论的分析框架[J].复旦教育论坛,2019(3):67-73.
[4]宋俊成,等.整体转型:一流学科建设的制度逻辑审视[J].现代教育管理,2017(8):30-35.
[5]张务农,等.国内高校世界一流学科建设引入监测评估的行事逻辑[J].中国高教研究,2019(4):33-39.
[6]王璞,孙士茹.一流学科建设的理性审视和优化路径:新制度主义合法性机制视角[J].高校教育管理,2020(6):16-24.
[7]王战军,蓝文婷.世界一流大学与社会发展“双螺旋”模式[J].中国高教研究,2020(8):11-17.
[8]钟秉林.“双一流”建设成效评价的价值、方向与反思[J].河北师范大学学报(教科版),2022(2):17-21.
[9]吴叶林,崔延强.基于学科文化创新的一流学科建设路径探论[J].清华大学教育研究,2017(5):89-97.
[10]陆根书,胡文静.一流学科建设应重视培育学科文化[J].江苏高教,2017(3):5-9.
[11]张作岭,崔明石.地方高校一流学科建设与发展路径选择[J].中国高校科技,2019(7):52-55.
[12]高雪梅,等.地方行业特色型高校一流学科建设路径的思考[J].学位与研究生教育,2017(6):29-34.
[13]刘艳春.学科分类体系下一流学科建设的路径选择[J].江苏高教,2019(8):8-14.
[14]金一斌.提高高等教育质量分类建设一流大学和一流学科[J].中国高等教育,2020(23):12-14.
[15]宣勇.建设世界一流学科要实现“三个转变”[J].中国高教研究,2016(5):1-6.
[16]李志峰,梁言.文化浸入与要素耦合:世界一流学科组织化建设策略:以中美两所大学材料学科为比较案例[J].江苏高教,2019(3):113-118.
[17]钟伟军.一流学科建设中的政府职能转型[J].中国高教研究,2016(5):7-9.
[18]王洁,蒋灿华.地方行业特色型高校一流学科建设路径的思考[J].高教探索,2018(9):23-28.
[19]孙科技.“双一流”建设中的政府与大学关系协调:基于资源依赖视角的分析[J].教育与经济,2022(2):69-77.
[20]徐赟.“双一流”建设中政策工具选择与运用的问题及对策[J].教育发展研究,2018(1):26-32.
[21]王洪才.“双一流”建设:机制·基础·保障[J].江苏高教,2017(6):11-14.
[22]严复.公共政策学[M].北京:社会科学文献出版社,2008:94.
[23]庞圣民,李卉.我国“双一流”建设政策工具的特征及其与政策目的的契合性[J].高教探索,2020(8):26-32.
[24]李春林,邓寒怡.我国“双一流”建设政策工具的特征及其与政策目的的契合性[J].高等工程教育研究,2019(4):145-151.
作者简介:刘培军,广西大学高等教育研究所副研究员;何朝敏,广西大学公共管理学院硕士生;赵双良,广西大学高等教育研究所教授。
(转载自《高教探索》2023年第1期)